Fiber-Optic Receiver, Butterfly Package, InGaAS, 30 GHz, FC/APC

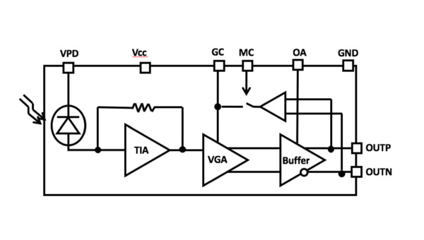
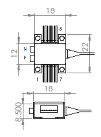
The F-PD-30-A-H-FCA Linear Fiber-Optic Photoreceiver is designed for analog applications. This compact photo receiver contains a surface coupled coplanar waveguide PIN photodiode and a linear transimpedance amplifier within a hermetically sealed 14-pin butterfly package. With an integrated variable gain amplifier (VGA), F-PD-30-A-H-FCA offers two gain control modes: Manual Gain Control (MGC) mode or Automatic Gain Control (AGC) mode. In MGC mode, it provides a linear conversion gain up to 3000 V/W. At a reduced gain setting, the bandwidth of the F-PD-30-A-H-FCA can be increased up to 35 GHz. In AGC mode, the gain is automatically adjusted to deliver a constant differential output voltage up to 1800 mV. The high conversion gain and low input referred noise makes this linear receiver well suitable for high-speed analog applications, as well as digital applications requiring linear response, e.g., QAM-16.
All New Hermetically Sealed Photoreceivers
MKS introduces two new high speed receivers in hermetically sealed packages. The F-PD-30-A-H-FCA is a linear photo receiver designed for analog applications. The F-PD-22-H-DIL series is a linear balanced
photoreceiver with a configurable bandwidth up to 22 GHz.
Ideal for OEM Applications
The F-PD-30-A-H-FCA contains a surface coupled coplanar waveguide PIN photodiode and a linear transimpedance amplifier within a hermetically sealed 14-pin butterfly package. The F-PD-22-H-DIL series is a linear balanced photoreceiver with aconfigurable bandwidth up to 22 GHz, packaged in a 14-pin mini-DIL package. As both the butterfly and the mini-DIL are widely used in industry, they are ideal for OEM applications.
Variable Gain Adjustment
With an integrated variable gain amplifier (VGA), our receivers offers two gain control modes: Manual Gain Control (MGC) mode or Automatic Gain Control (AGC) mode. In MGC mode, F-PD-30-A-H-FCA provides a linear conversion gain up to 3000 V/W. At a reduced gain setting, the bandwidth of F-PD-30-A-H-FCA can be increased up to 35 GHz. In AGC mode, the gain is automatically adjusted to deliver a constant differential output voltage up to 1800 mV.
Resources & Downloads
DS-092303 F-PD-30-A-H Datasheet.pdf(1.6 MB, PDF)
Related Products
Similar
| Compare | Description | Drawings, CAD & Specs | Avail. | Price | ||
|---|---|---|---|---|---|---|
![]() | F-PD-22-H-DILFiber-Optic Balanced Receiver, DIL Package, 22 GHz, FCA |
Compatible
| Compare | Description | Drawings, CAD & Specs | Avail. | Price | ||
|---|---|---|---|---|---|---|
![]() | F-SMF-28-C-1FCFiber Patch Cord, Singlemode, 1310/1550nm, F-SMF-28-C, 1m, FC/UPC Connectors | FREE 2-day shipping on thousands of products on Newport.com Learn More | ||||
![]() | F-MA-FC-FCFiber Optic Mating Adapter, FC Female to FC Female | FREE 2-day shipping on thousands of products on Newport.com Learn More |








